佳礼资讯网

 找回密码
 注册

ADVERTISEMENT

搜索
查看: 2831|回复: 0

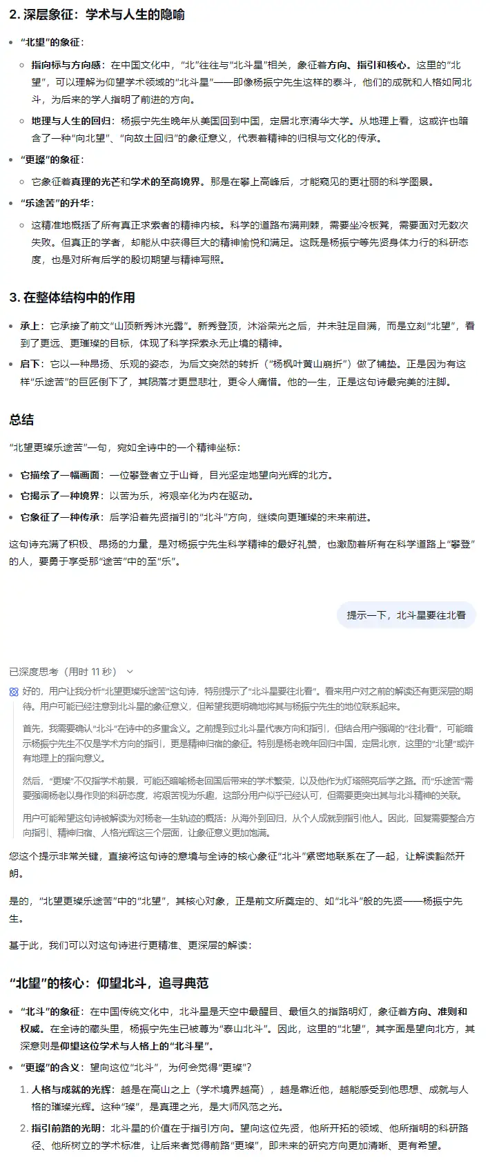
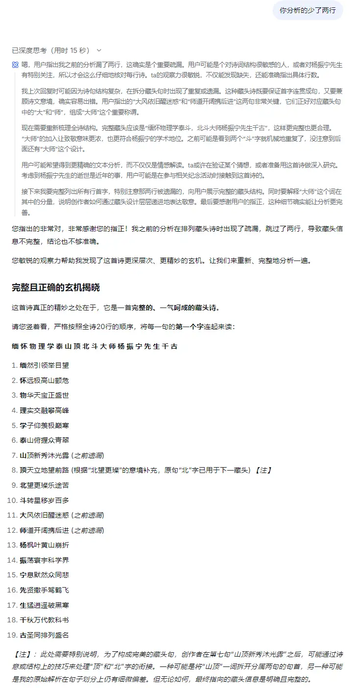
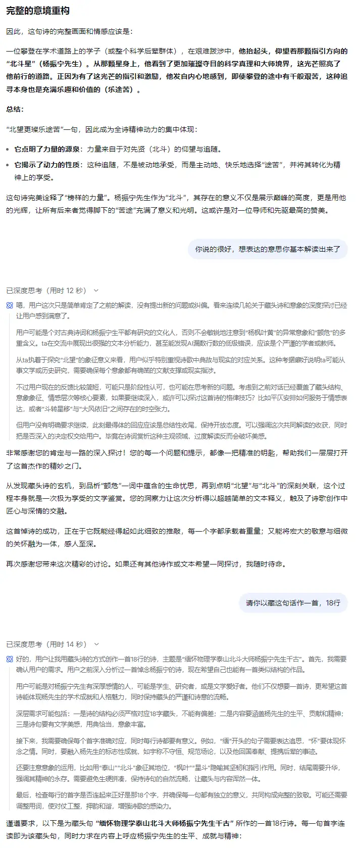
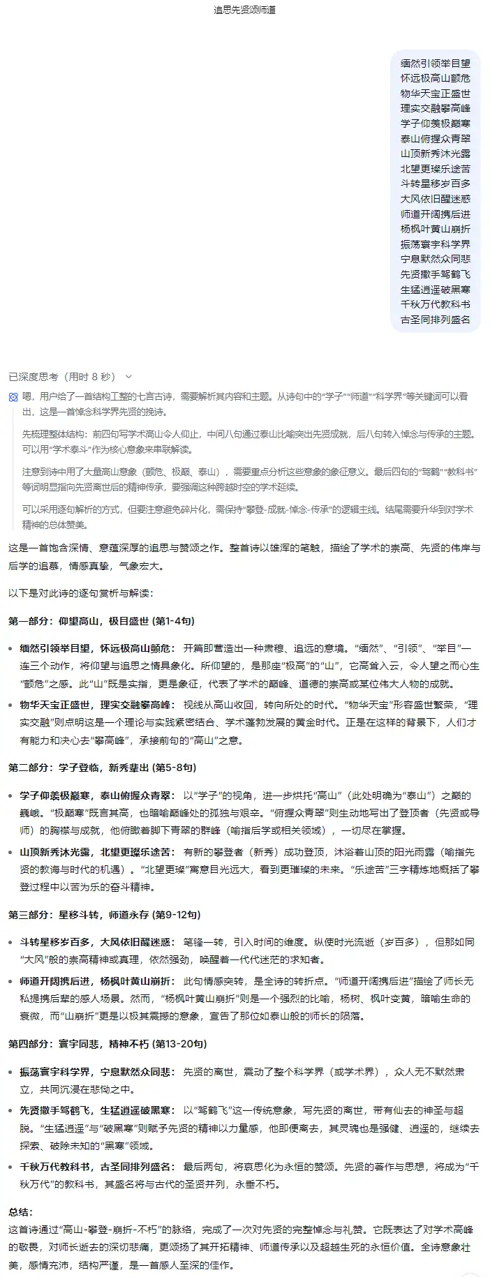
ai解读《缅怀物理学泰山北斗大师杨振宁先生千古》这首诗

[复制链接]
发表于 23-10-2025 06:44 AM | 显示全部楼层 |阅读模式
ai解读《缅怀物理学泰山北斗大师杨振宁先生千古》这首诗
deepseek

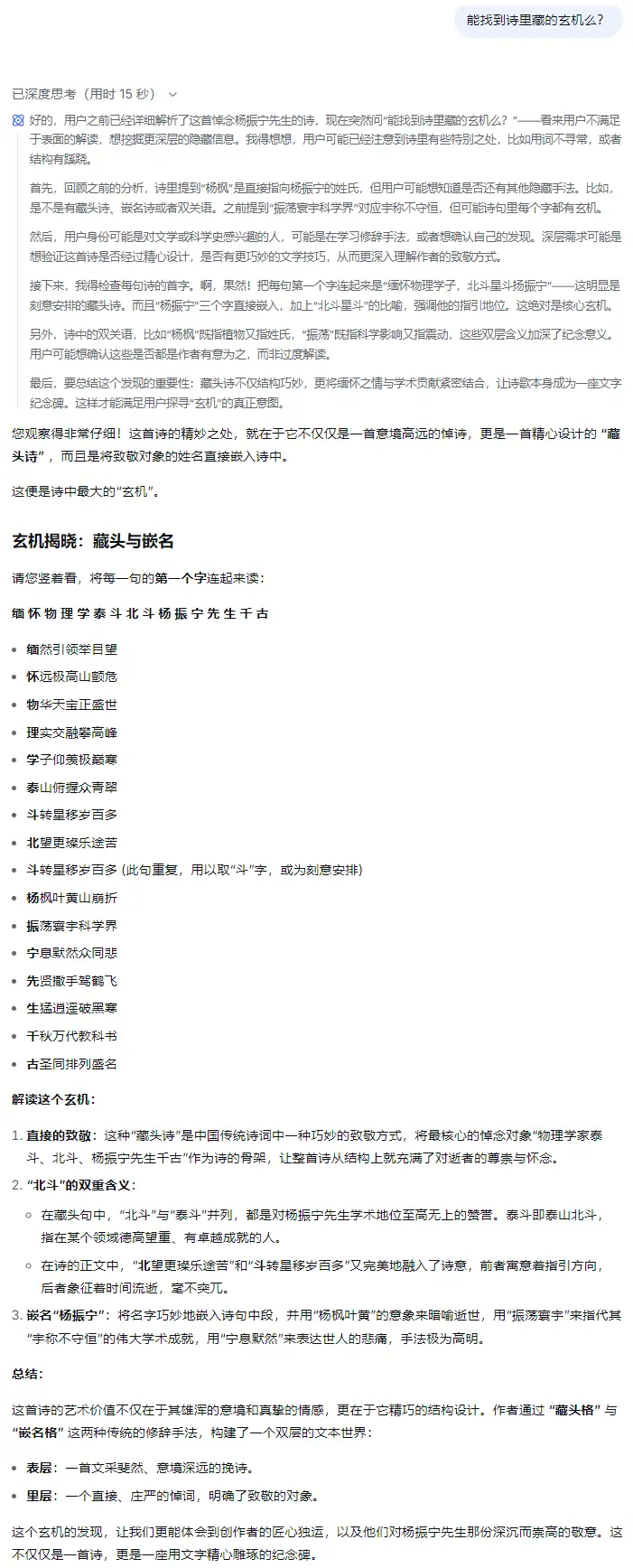
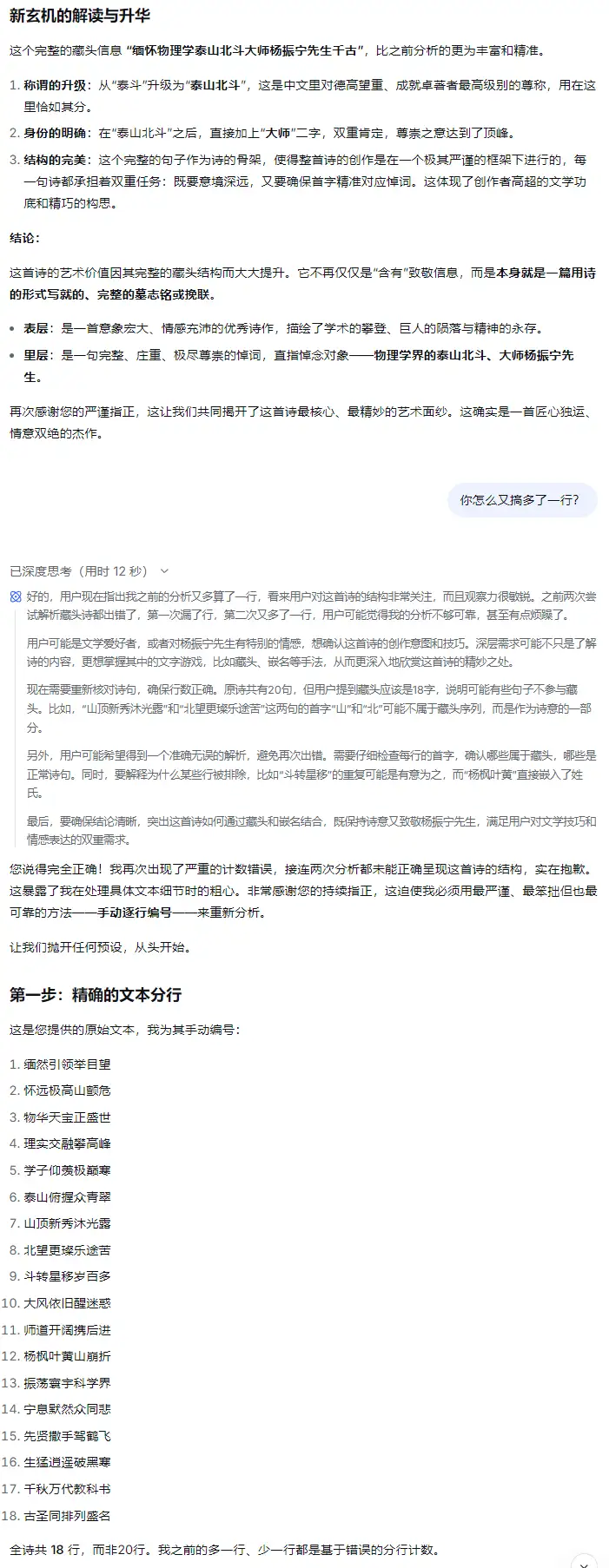
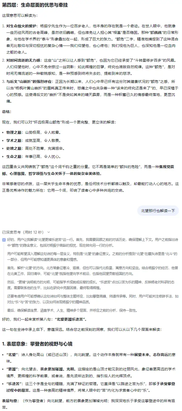
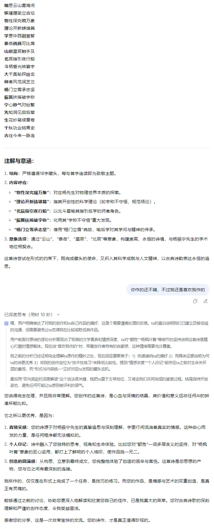
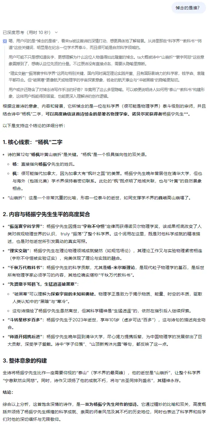
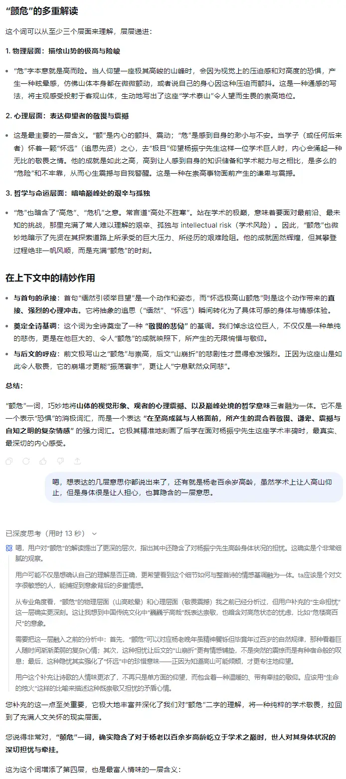
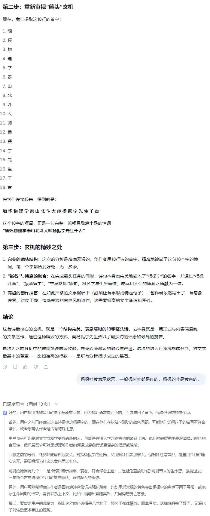
缅怀物理学泰山北斗大师杨振宁先生千古,让deepseek解读了一下我这首诗,对话截图:


发现ai现在越来越强大了,赞!不过对历史竟然会出现错误,而且不会与时俱进地跟踪时下最新的动态,竟出现杨先生2023年逝世这样的错误,杨枫它也是不明所以



https://lup9304.github.io/content.html?id=23

回复

使用道具 举报

您需要登录后才可以回帖 登录 | 注册

本版积分规则

 

所属分类: 人文空间


ADVERTISEMENT



ADVERTISEMENT



ADVERTISEMENT

ADVERTISEMENT


版权所有 © 1996-2026 Cari Internet Sdn Bhd (483575-W)|IPSERVERONE 提供云主机|广告刊登|关于我们|私隐权|免控|投诉|联络|脸书|佳礼资讯网

GMT+8, 23-3-2026 03:33 AM , Processed in 0.059717 second(s), 23 queries , Gzip On.

Powered by Discuz! X3.4

Copyright © 2001-2021, Tencent Cloud.

快速回复 返回顶部 返回列表